|
各鎮(街道)綜合信息指揮室,區級有關單位: 《鄞州區規范村內臨時停車管理工作實施方案(試行)》已報經區委、區政府同意,現印發給你們,請結合實際,認真抓好貫徹落實。 寧波市鄞州區農業農村局 寧波市鄞州區住房和城鄉建設局 2025年9月29日
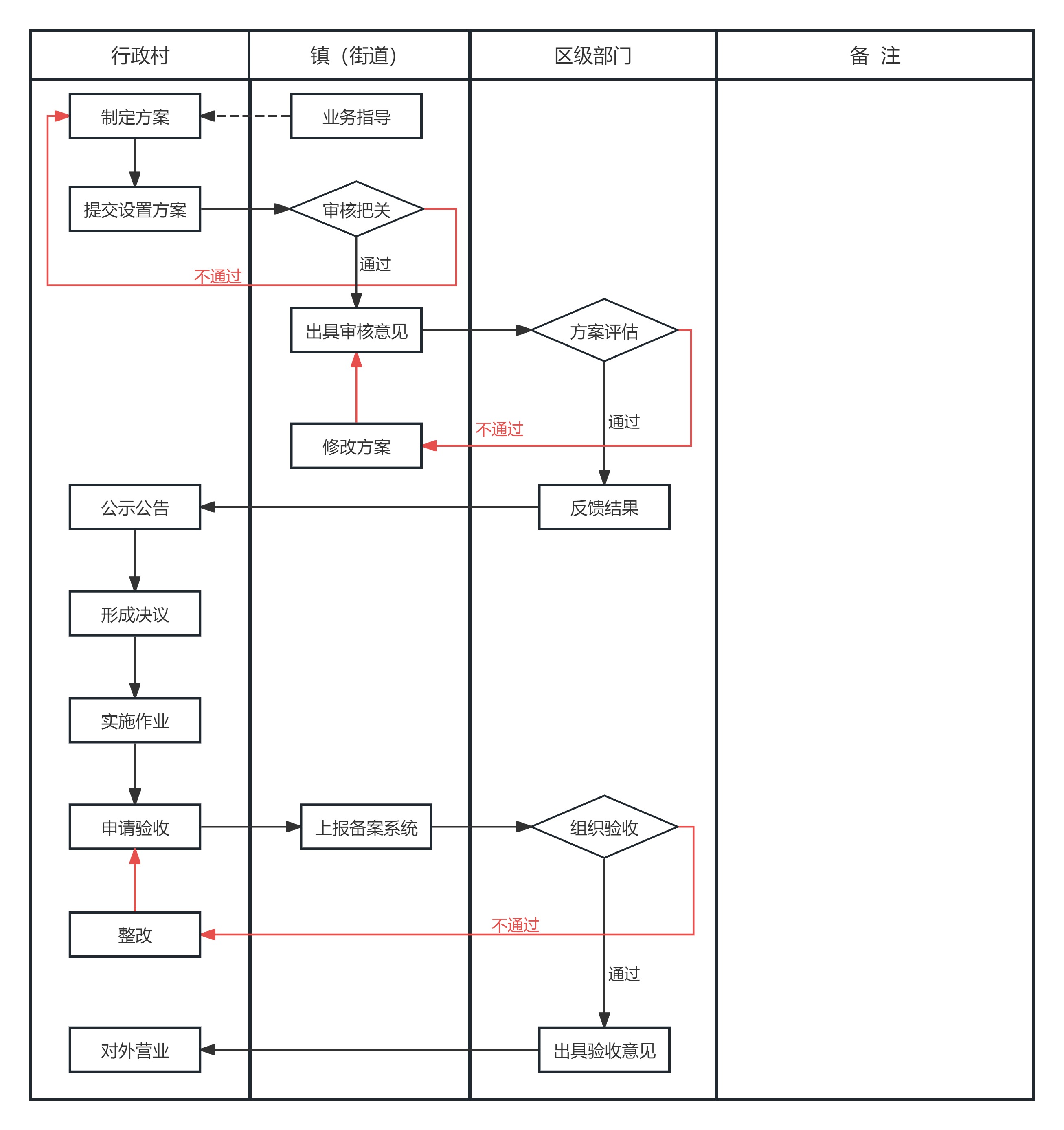
鄞州區規范村內臨時停車管理工作實施方案(試行) 為加強我區行政村臨時停車管理,規范行政村范圍內車輛停放、收費行為,構建暢通有序的停車管理體系,根據《中華人民共和國民法典》《中華人民共和國土地管理法》《中華人民共和國村民委員會組織法》《浙江省農村集體資產管理條例》《浙江省公路條例》等法律法規,結合本區實際,制定本實施方案。 一、總體要求 (一)指導思想 以習近平新時代中國特色社會主義思想為指導,堅持以人民為中心的發展思想,為更好地滿足人民群眾日益增長的美好生活需要,著力提升我區行政村停車治理水平,營造共建共治共享治理格局,實現靜態交通和動態交通協調發展,帶動基層社會治理優化提升,不斷提高人民群眾的停車獲得感、出行幸福感。 (二)基本原則 ——權責明晰,共建共治。壓實行政村主體責任,健全管理機制,明確職責分工。堅持共建共治共享,充分發揮鎮(街道)統籌協調作用,綜合運用智慧改造、村規民約、執法管理等多元手段,做到法治自治德治相結合,形成行政村停車治理有效合力。 ——科學規劃,高效運營。立足各行政村實際與發展需求,科學規劃臨時停車區域布局,規范停車資源運營管理,探索可持續運營模式,保障停車設施規范有序、高效利用。 ——村民參與,權益共享。充分尊重村民主體地位,保障其在臨時停車管理中的知情權、參與權、監督權。重大決策事項嚴格履行民主程序,廣泛征詢意見,實行民主協商、民主決策。建立健全停車收益共享機制,確保村集體和村民合理分享停車管理成效,實現權益共享、和諧共治。 (三)工作目標 遵循科學規劃、建管并重、綜合施治原則,以強化行政村自治為依托,著眼機制健全、設施完善、管理強化三大著力點,推動交通執法、綜合執法等管理資源與手段向村一線延伸覆蓋。系統提升行政村停車設施規劃與建設水平,協同強化區域路網交通管控與聯防聯控能力,優化停車資源配置和交通微循環設計,促進行政村停車治理在公眾參與、依法依規、科技賦能和專業運營等方面的顯著躍升。 二、主要舉措 (一)合理實施停車管理。各行政村應從地方基層自治和社會治理實際出發,充分考慮村(居)民的核心訴求,通過民主決策,科學合理設置臨時停車區域,開展行政村停車綜合管理,但不得將國道、省道、縣道、鄉道等道路及信號燈50米以內范圍納入臨時停車區域,確保社會車輛正常通行。行政村需要設置臨時停車區域的,采取備案制,由各村提出申請,屬地鎮(街道)審核把關,區級部門做好業務指導,具體參照附件《鄞州區村內臨時停車管理實施細則》。 (二)優化停車資源供給。各行政村應立足自身實際,積極盤活存量資源,對各類公共空間進行系統梳理與深度挖掘,有效整合利用待建土地、邊角空閑土地以及閑置物業,科學合理設置臨時停車區域,改建或新建停車設施,優化內部公共停車資源供給,緩解村民及訪客停車訴求壓力,提升鄉村人居環境品質和公共服務水平。 (三)規范制定收費標準。各行政村應結合當地經濟發展水平、汽車保有量、車位存量、村(居)民收入水平等實際情況,制定公平合理的收費標準并明碼標價。收費應區分車輛類型,其中特種車輛免收停車服務費。收費標準制定應立足便于村內管理,遵循非營利原則,以覆蓋基本管理成本為限,力求從低確定。各鎮(街道)應加強統籌把關,同一鎮(街道)轄區內收費標準應相對統一,原則上不高于同區域住宅小區和城市道路停車收費標準。 (四)依法推進運營管理。各行政村停車設施應按標準劃設停車標志、標識,停車管理系統原則上應具備車牌識別、信息采集、收費管理(二維碼、無感支付等)、車位感知、安全管理、統計查詢、網絡通訊等功能。各行政村應在屬地鎮(街道)指導下,采取自主組織或者對外發包的方式實施停車管理,按照村級“小微權力”、集體“三資”管理規定執行相關程序并明確收益分配事宜。由集體經濟組織自建,引入第三方收費平臺服務模式的,第三方平臺收取的服務費比例一般不超過停車費總收入的10%;由集體經濟組織和第三方合作運營的,集體經濟組織收益一般不低于停車費總收入的50%。相關合作合同的簽訂年限原則上不超過5年。 (五)提升停放服務質量。各行政村應做好日常停車管理,明確車輛引導或指揮服務流程,建立和落實服務管理人員巡查管理制度,確保車輛停放規范、道路有序通行。將規范停車管理納入村規民約,推動群眾力量廣泛參與停車管理。收費標準、減免政策、投訴渠道等信息應在臨時停車區域出入口、村委會等顯著位置長期公示。 (六)強化聯動監督管理。各鎮(街道)應建立綜合統籌協調機制,切實履行好屬地管理職責。各鎮(街道)應定期對各行政村停車收費情況進行監督檢查,設置服務投訴渠道、建立快速處理機制,明確糾紛處理程序和時限要求。要建立健全聯動管理機制,加強屬地與交警、綜合執法部門聯動,定期開展停車秩序聯合整治,加大車輛亂停亂放行為的管控,維護良好停車秩序。要納入基層社會治理聯防聯控,探索納入基層治理平臺,實現停車信息和動態數據互聯共享。 三、組織保障 (一)加強統籌指導。成立鄞州區規范村內臨時停車管理工作聯席會議,成員單位包括區農業農村局、區住建局、東錢湖開發建設管理局、區委政法委、區發改局、區交通運輸局、區市場監管局、區綜合執法局、東錢湖綜合行政執法隊、自然資源規劃分局、區交警大隊、各鎮(街道),定期研究部署有關工作。區農業農村局與區住建局共同負責協調推進。 (二)強化屬地管理。各鎮(街道)應建立綜合統籌協調機制,從強化基層治理角度出發,明確班子領導牽頭落實,切實履行好屬地管理職責。指導行政村加強停車規范管理,協調調動多方主體參與積極性,開展停車自治管理和服務工作。 (三)落實主體責任。各行政村應強化停車治理主體責任意識,主動擔當作為,以各行政村黨組織為核心,加強黨的領導,突出黨建引領作用。立足各行政村實際供需結構,主動抓治理、抓服務,因村制宜、分類施策。引導行政村內企業、社會組織和村(居)民等多元主體共同參與,有序推進停車規范管理,增加停車設施供給、盤活既有停車資源、提高精細化管理水平,辦好群眾家門口的事,創造舒適、便捷、安全的宜居環境。 本指導意見為規范行政村村內臨時停車管理的試行方案,法律法規另有規定的,從其規定。 附件:1.相關職能部門職責 2.鄞州區村內臨時停車管理實施細則 3.鄞州區村內臨時停車區域建設備案申報流程 4.鄞州區村內臨時停車區域網上備案流程 5.鄞州區村內臨時停車區域收費公示牌參考樣式 附件1 相關職能部門職責 區農業農村局:指導各村嚴格履行民主決策科學設置臨時停車區域;監督各鎮(街道)將收費合同和收入及時納入農村集體“三資”監管平臺,規范集體資金使用。 區住建局、東錢湖開發建設管理局:指導規范臨時停車區域經營服務管理,開放公共停車場經營備案系統作為各行政村臨時停車區域申報平臺,做好臨時停車區域建設申報平臺的日常維護工作。 區委政法委:防范化解因臨時停車區域管理引發的社會穩定風險和矛盾糾紛,確保社會秩序穩定。 區發改局:優化完善臨時停車區域定價機制,構建科學、合理、惠民的停車收費體系。指導各行政村合理設置臨時停車區域收費標準。 區交通運輸局:指導各村科學規劃道路通行方案,優化道路通行條件。 區市場監管局:監督收費價格公示,查處臨時停車區域價格違法行為。 區綜合執法局、東錢湖綜合行政執法隊:聯動鎮(街道)開展停車秩序聯合整治等相關工作。 自然資源規劃分局:統籌做好全區停車區域規劃布局,對各鎮(街道)臨時停車區域的設置審核做好業務指導。 區交警大隊:指導行政村臨時停車區域的出入口設置以及相關交通安全設施設置;聯動鎮(街道)開展停車秩序聯合整治等相關工作。 各鎮(街道):負責行政村臨時停車區域設置的審核把關、日常監管及矛盾協調,督促各村落實備案及公示要求。 附件2 鄞州區村內臨時停車管理實施細則 第一章 總則 第一條為規范村內臨時停車收費行為,優化停車資源管理,保障村民合法權益,提升基層治理效能,根據《中華人民共和國民法典》《中華人民共和國土地管理法》《中華人民共和國村民委員會組織法》《浙江省農村集體資產管理條例》《浙江省公路條例》等相關法律法規規定,結合本區實際,制定本細則。 第二條行政村在村內設置臨時停車區域收費的行為,適用本細則。本細則所稱臨時停車區域主要指農村利用閑置土地、空置學校、曬場等場地設置的相對獨立的供機動車停放的區域。 第三條 村內臨時停車區域收費管理堅持統一管理、程序合法、公開透明、服務優先、安全暢通的原則,妥善處理村民、租戶、外來車輛等各方關系,促進社會和諧。 第二章?臨時停車區域建設申報 第四條行政村在設置臨時停車區域前需履行民主決策與備案申請程序,流程如下(詳見附件3): 1.方案制定。村內設置臨時停車區域需先經村務聯席會議商議,擬定臨時停車區域及收費方案(含投資方式、投資金額、停車位規劃圖、收費細則、資金管理與使用,以及日常巡查管理等);各鎮(街道)需對臨時停車區域設置及收費方案等做好審核把關。 2.方案評估。方案制定完成后,行政村向所屬鎮(街道)提交設置方案,鎮(街道)出具審核意見后上報區農業農村局,由區農業農村局聯合區委政法委、區發改局、區住建局(東錢湖開發建設管理局)、自然資源規劃分局、區交警大隊根據各自職責對臨時停車區域設置方案進行評估,并在收到申請之日起10個工作日內向所屬鎮(街道)反饋評估結果。方案評估不通過的,由鎮(街道)于5個工作日內向區農業農村局上報修改方案,經區規范村內臨時停車管理工作聯席會議確認后申請復評。 3.公示公告。村內臨時停車區域設置方案須在村務公開欄上公示5天,充分征求村民及各方意見。 4.形成決議。根據村民及各方意見,完善臨時停車區域設置方案,召開村民(代表)會議進行審議。會議須有三分之二以上應到會成員出席,并經到會成員過半數表決通過,形成書面決議。 5.實施作業。形成書面決議后,行政村按臨時停車區域設置方案組織實施作業。 6.組織驗收。作業施工完成后,行政村向所屬鎮(街道)提交備案驗收材料,提出驗收申請,鎮(街道)初步審核后上報區住建局(東錢湖開發建設管理局)公共停車場經營備案系統(詳見附件4),由區農業農村局組織區委政法委、區發改局、區住建局(東錢湖開發建設管理局)、自然資源規劃分局、區交警大隊、屬地鎮(街道)進行聯合驗收,并在收到驗收申請之日起20個工作日內出具驗收意見。 第五條行政村向屬地鎮(街道)提交的備案材料: 1.村內臨時停車區域設置備案申請表; 2.村內臨時停車區域設置方案(含投資方式、投資金額、停車位規劃圖、收費細則、資金管理與使用,以及日常巡查管理等); 3.村民(代表)會議決議(含簽到單和表決單); 4.與第三方的合作協議或服務協議(與第三方合作設置的,提供合作協議;村集體自籌設置的,提供與第三方收費平臺的服務協議)。 第三章 資金管理 第六條 各行政村與第三方合作設置臨時停車區域的,需簽訂投資雙方合作合同,明確投資及收益分配相關事宜。由集體經濟組織自建,引入第三方收費平臺服務模式的,服務合同中約定的第三方平臺收取的服務費比例一般不得超過停車費總收入的10%;由集體經濟組織和第三方合作運營的,雙方在合同中需明確收益分成比例,集體經濟組織收益一般不得低于停車費總收入的50%;第三方平臺必須提供實時、完整的數據查詢端口,供集體經濟組織隨時查看。 第七條 各行政村臨時停車區域應支持主流電子支付(掃碼付),所有收入統一納入集體賬戶管理,計入“經營收入”科目,每季度公開收支明細,接受村民及相關部門監督,收入優先用于停車設施建設維護、村道修繕、管理費用等支出。若收入先進入第三方賬戶,則必須約定結算頻率、銀行專用賬戶監管、保證金制度等,用于保障結算和違約責任。 第四章 監督管理 第八條區規范村內臨時停車管理工作聯席會議牽頭,按工作需要組織相關部門不定期對村內臨時停車區域規劃、秩序管理、安全防范等進行抽查。各鎮(街道)應定期對實施臨時停車管理的村進行全面評估,共同指導各村適時調整管理手段,提高村域資源利用效率,提升基層社會治理水平,營造村域停車規范管理共建共治共享格局。 第九條《鄞州區規范村內臨時停車管理工作實施方案(試行)》施行前各行政村已設置的臨時停車區域及后續新設置的臨時停車區域出現以下情形的,應予以取消: 1.經村民(代表)會議1/2以上到會成員提議撤銷; 2.存在重大安全隱患或群體性投訴未整改; 3.對區規范村內臨時停車管理工作聯席會議成員單位聯合檢查提出的整改意見拒不整改的。 第五章 附則 第十條本細則由區農業農村局、區住建局會同相關部門負責解釋。 第十一條本細則自印發之日起施行。 附件3 鄞州區村內臨時停車區域建設備案申報流程 

附件4 鄞州區村內臨時停車區域網上備案流程 一、線下申請。申請人須提交下列材料:1.寧波市公共停車場經營備案登記表;2.場地權屬證明(委托運營協議);3.經營單位法定代表人身份證和營業執照;4.停車場平面圖;5.鄞州區臨時停車場規范管理責任書;6.村民(代表)會議決議或業委會證明,向所在鎮(街道)提出備案申請。 二、材料初審。各鎮(街道)自受理之日起5個工作日內,完成申請事項的初步審核,并將意見反饋至區住建局(東錢湖開發建設管理局),同時告知申請人。 三、網上備案。初審通過后,申請人登錄寧波市公共停車場經營備案系統(“浙江政務服務網”或“浙里辦”APP),選擇“鄞州區住建局”(東錢湖開發建設管理局),按要求線上提交備案材料(同線下申請所需材料)。 四、備案期限。臨時停車區域的備案有效期為兩年,備案期滿應提前30天重新申報。 五、變更注銷。有效期內臨時停車區域、泊位數量、收費標準等發生變更的,須在變更后10個工作日內辦理變更備案;終止經營的,須提前15個工作日辦理注銷。 附件5 鄞州區村內臨時停車區域收費公示牌參考樣式 
?
說明: 1.收費公示的位置和形式 經營者應當在臨時停車區域入口處、出口處及繳費地點等醒目位置,豎立、張貼或懸掛臨時停車區域收費公示牌、電子顯示屏等有效形式進行收費公示。 2.臨時停車區域收費公示牌的規格和樣式 (1)高度要求:公示牌下緣距地面高度宜為1.5~2.0m,避免被車輛遮擋; (2)字體與尺寸:收費公示牌應帶有大寫“P”字符,文字高度≥10cm,字體清晰(推薦黑體或宋體),對比度強(如藍底白字); (3)夜間可視性:采用反光材料或內置照明,確保夜間清晰可見。 3.臨時停車區域收費公示牌應包含以下要素: (1)收費單位名稱; (2)定價形式; (3)收費標準:包含計費方式(按次、按時、按時段等)和車輛類型等,按時段收費應公示收費時段和免費時段; (4)優惠政策:包含臨停免收、執行公務車輛免收、新能源停車優惠等; (5)停車區域服務電話、12315投訴舉報電話。 4.小型車指載客20座以下(含20座)或總質量4.5噸以下(含4.5噸)或車長度小于6米(含6米)的各類機動車;大型車指載客20座以上或總質量4.5噸以上或車長度大于6米的各類機動車。 5.村內臨時停車區域提供服務時,不得收取任何未予標明的費用;不得利用虛假或者使人誤解的標價內容、標價方式以及其他價格手段進行價格欺詐。 6.現有的臨時停車區域收費公示牌在清晰完整標明上述要素的情況下,可繼續使用。標價牌要素有缺漏、停車服務收費標準有變化的情況下,經營者應及時更新公示牌,確保收費公示清晰準確。 7.對不按規定明碼標價,或者存在價格違法行為的村內臨時停車區域,市場監管部門將嚴格按照《中華人民共和國價格法》《價格違法行為行政處罰規定》《明碼標價和禁止價格欺詐規定》等有關規定進行處罰。
|